欢迎光临苏州品成知识产权代理有限公司官网!

10年专注---一站式企业科技项目申报服务平台

苏州地区最早从事本行业领域的资深服务单位

增加企业荣誉资质、提高企业经营利润、获得政府政策支持、助推企业科技转型发展

品成咨询热线:

1381-277-8943


品成咨询电话:

0512-68136760

行业新闻

获省奖一等奖!2021年度省科学技术奖常熟4项!

文章来源:苏州品成知识产权代理有限公司发表时间:2022-02-24

近日,2021年度省科学技术奖励决定由省政府正式发文。我市江苏亨通海洋光网系统有限公司主持完成的“超大容量跨洋全海域海底通信系统关键技术及工程应用”项目,喜获省科学技术奖一等奖,位列全省一等奖组内第二名,成为我市近五年唯一主持完成并入围一等奖的项目!


图片
图片


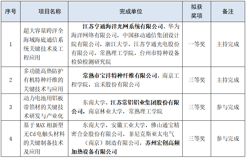
常熟市共获省科学技术奖4项,其中一等奖1项,三等奖3项。授奖项目中2项由常熟市企业主持完成,项目数量在苏州大市范围内排名并列第一


成绩不易,恭喜获奖单位!

图片


图片
图片

项目名称

//

《超大容量跨洋全海域海底通信系统关键技术及工程应用》

图片

项目技术创新点

//

解决了超大容量跨洋通信光传输技术难题,超大容量跨洋电传输难题,解决全海深耐压及水密氢密难题,实现系统光传输均匀稳定性及深海施工的可靠性。

图片

项目成果应用

//

已成功应用于78个国家和地区,总长度超4万公里,得到了客户专家的高度评价,并在央视《大国重器》《发现之旅》进行了专题报道。近三年累计销售超80亿,系统交付量国内第一,全球第四,荣获国家制造业单项冠军。

项目攻克了行业“卡脖子”技术难题,打破了欧美发达国家超百年的技术与市场垄断,率先填补多项国内空白,实现了核心技术的自主可控及产业链与供应链的安全,对于保障国家信息安全和实施海洋强国具有重大意义。



获奖项目列表


图片


获奖的项目都有这些共同点

图片


联合高校展开科研攻关

与高校联合开展科技成果应用研究。本次获奖的单位同浙江大学、东南大学、南京工程学院、常熟理工学院等高校有长期紧密合作,针对企业发展需求,合作开发新产品、形成新成果。 

跨区域导入创新资源

实现江浙沪皖地区跨区域交流,积极主动融入长三角区域一体化进程,提升产学研协同创新能力,共同谋划沪苏同城、长三角一体化,实现科技成果的转移转化。

注重研发投入与人才培养

企业在研发经投入费方面保持RD占比在4%以上,建设企业研发机构如企业工程技术研究中心、重点实验室等,加大引才聚才吸引力度,提高硕士及以上高层次人才团队占比,夯实研发团队实力,为企业成果开发做好智力支撑。


据统计,2017年至2021年,我市共获省级及以上科学技术奖17项,其中省级奖项包括省一等奖2项(1项参与完成),三等奖15项(5项参与完成)。

图片


接下来,市科技局将继续在创新驱动战略引领下,加强政策引导,营造研发创新良好氛围,加快沪苏同城一体化进程,争当县域创新的“排头兵”!


服务范围Service

  • 苏州品成知识产权代理有限公司   备案号:苏ICP备17050198号
  • 服务热线:1381-277-8943 
  • 电话号码:0512-68136760
  • 联系人: 唐先生
  • E-Mail:szpingcheng@163.com  
  • 地址:江苏省苏州市高新区滨河路558号赛格数码广场A座1104-1105室                          

苏州品成知识产权代理有限公司扫一扫关注我们

在线咨询

点击这里给我发消息 品成咨询专员

点击这里给我发消息 品成服务专员

在线咨询

免费通话

24小时免费咨询

请输入您的联系电话,座机请加区号

免费通话

微信扫一扫

微信联系
返回顶部