欢迎光临苏州品成知识产权代理有限公司官网!

10年专注---一站式企业科技项目申报服务平台

苏州地区最早从事本行业领域的资深服务单位

增加企业荣誉资质、提高企业经营利润、获得政府政策支持、助推企业科技转型发展

品成咨询热线:

1381-277-8943


品成咨询电话:

0512-68136760

行业新闻

148项扶持!就业创业政策已发布!

文章来源:苏州品成知识产权代理有限公司发表时间:2021-12-03

新版《苏州市就业创业政策》梳理苏州市就业创业政策服务,勾勒出苏州市人社局今年以来“稳岗位、扩就业、提技能、降成本、优服务”的工作主线框架。内容包括就业创业政策7大类92项,公共就业创业服务5方面56项,政策服务合计8大类148项。希望这本《口袋书》不仅能够方便就业创业工作人员查阅相关政策纲要,也能够成为普通群众和办事企业了解政策、知晓政策和享受政策的“绿色通道"。


2021年11月8日



图片图片


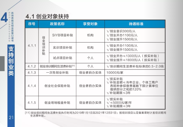
创业对象扶持



图片图片


孵化基地扶持



图片图片


服务范围Service

  • 苏州品成知识产权代理有限公司   备案号:苏ICP备17050198号
  • 服务热线:1381-277-8943 
  • 电话号码:0512-68136760
  • 联系人: 唐先生
  • E-Mail:szpingcheng@163.com  
  • 地址:江苏省苏州市高新区滨河路558号赛格数码广场A座1104-1105室                          

苏州品成知识产权代理有限公司扫一扫关注我们

在线咨询

点击这里给我发消息 品成咨询专员

点击这里给我发消息 品成服务专员

在线咨询

免费通话

24小时免费咨询

请输入您的联系电话,座机请加区号

免费通话

微信扫一扫

微信联系
返回顶部